星标克而瑞物管 ↑ 每天快速直达物业专业研究
本文内容来源:
深圳市设施之家科技有限公司总经理、全国设施管理标准化技术委员会委员 吴姣
在第六届设施管理行业大会上的演讲
在数字化与智能化深度融合的 2025 年,设施管理行业正迎来技术革新与模式升级的关键契机。随着 AI 基础能力的成熟,大规模语言模型在推理侧实现突破,加之算力、能源供给的稳定保障与开源生态的完善,AI 技术已成为推动 FM 行业变革的核心驱动力。从建筑领域的数智化、绿色化、自动化转型,到行政服务领域的全流程效率提升,再到设施运维领域的安全保障与成本优化,AI 正渗透到 FM 行业的各个细分场景,重塑业务流程与价值创造方式。
AI时代已来
2025 年,AI 基础能力愈发成熟,已迈入关键新阶段。AI Agent 依据能力层级可划分为 L1 至 L5 五个等级,目前正处于能思考且可采取行动的 L3 智能体阶段。大规模语言模型(LLMs)作为 AI Agent 的 “大脑”,在推理侧实现大幅进步,同时强大的算力与稳定的能源供给,为大模型训练与推理提供了可持续保障。
诸多开源平台搭建起开放、可扩展的环境,助力灵活开发 AI Agent,而基准测试、评估框架的完善及与实际工具的集成,进一步推动 AI Agent 的开发部署,加之企业、金融、医疗等多领域应用实践,不断完善 AI Agent 架构及安全、合规标准,AI 在各行业的应用基础日益坚实。
从应用场景来看,AI Agent 在交互性工作与流程性工作中均有重要角色,在交互性工作里,既是 “前端交互的大脑顾问”,提升客户服务智能化水平,也是 “专家级的数字员工”,为专业领域业务创新提供支持;
在流程性工作中,既是 “贴心反馈的灵感伙伴”,为创意领域提供情绪价值与个性化反馈,又是 “让想象力落地的创造者”,借助 AIGC 能力加速创意内容制作,为产业创新奠定基础。
在技术、政策、市场多重因素驱动下,建筑领域正朝着数智化、绿色化、自动化方向加速演进。技术层面,生成式 AI、BIM 技术、建筑机器人等革新建筑设计、施工管理与楼宇运维,新型建筑材料与装配式建筑技术助力低碳发展;
政策层面,《智能建造技术导则 (试行)》《“十四五” 智能制造规划》等文件,明确推动技术融合与建筑机器人规模化应用;
市场层面,建筑业作为全球 GDP 占比 13% 的支柱产业,在 AI 经济贡献持续增长及人口老龄化、劳动力成本上升背景下,智能化转型需求迫切,零碳建筑成为趋势,自动化解决方案需求激增。
AI 技术为行政服务领域带来全方位变革,贯穿全流程多岗位场景,显著提升行政效率与服务体验。
在公文通知、会议管理、前台接待等多个模块,针对多样化内容生成、活动策划、专业咨询等场景需求,已有丰富应用实践,如利用 Kimi、通义千问等工具进行内容生成与文案撰写,借助 AI 智能客服、智能办公助理优化交互服务,通过 AI 生成方案助力办公空间管理,还有会议纪要生成、AI 办公工具等应用,同时 AI 在能源管理、员工福利管理、资产管理等方面也发挥着数据驱动辅助管理的重要作用。
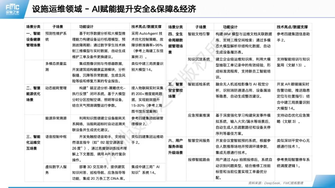
在设施运维领域,AI 技术从多场景切入,全面提升运维安全、保障能力与经济性。智能设备健康管理场景中,预测性维护系统依托时序数据分析与大模型推理,结合数字孪生技术,实现故障精准预测与维护高效调度,故障诊断准确率超 95%;智慧能源优化场景通过多模态质量监测、动态能耗管理等功能,接入 200 + 维度能耗数据,实现 15-30% 的能效提升;
智能化运维交互场景开发语音控制中枢与虚拟数字人服务,优化运维操作体验;全生命周期数据管理、智慧安全管控及用户服务体验升级场景,也借助 AI 技术构建知识库、实现智能巡检、优化服务流程,为设施运维提供全链条智能化支撑。
我们的思考与应对
面对 AI 时代的机遇与挑战,在 FM 领域推进 AI 应用落地,需以深厚的行业理解为基础,在具体场景中结合数据、流程与算法寻找答案。应用核心在于聚焦场景细分需求,结合业务问题确定最佳落地点,快速创造商业价值。
这要求深入理解用户细分行业属性、业务流程细节与资源能力,明确需求价值、需求矛盾及产品与商业的平衡点,同时通过科学的项目拆分、人员协同管理与风险管控,确保 AI 应用在业务理解、商业价值、风险管控、资源匹配等方面实现有机统一,切实解决业务核心矛盾。
在 FM 领域进行 AI 场景分析与筛选,需结合不同面向角色精准定位场景价值。面向终端用户的 “AI + 服务”,通过客服智能化与自动化,实现流程重构与服务升级,提升响应速度与客户满意度,可大幅替代人工;
针对一线 FM 工作人员的 “AI + 工作”,以人机协同模式突破人效瓶颈,提高工作效率,实现 “机器助人” 甚至 “机器代人”;服务 FM 管理层的 “AI + 决策”,深度挖掘数据价值,辅助管理层高效决策,减轻管理负担,提供 “专家辅助” 支持;
面向工程及运维的 “AI + 运维”,凭借技术革新实现智慧运维,达成节能降耗、资产保值增值目标,降低设备故障率,保障业务连续性。
在 “AI + 服务” 场景下,服务管理流程实现全流程 AI 重构,相较传统时代与信息化时代,AI 时代的服务流程发生显著变革。客户发起请求阶段,实现多渠道接入与语音、图像识别结合,借助语音助手、APP 等多种方式,搭配 AI 智能客服 7x24 小时即时响应;人工登记与分类环节,由自动化中枢替代人工操作;工单派发通过 AI 赋能人力,实现高效匹配与通知。
人工处理阶段,AI 提供远程指导、知识库精准推送及 RPA 自动处理高频任务;结果反馈环节实现进度自动推送与超时工单 AI 催办,采用机器人进行满意度回访;服务闭环阶段,通过数据驱动持续优化,分析投诉热点并生成预测性工作建议。
而智能问答作为典型入门场景,从初阶的辅助客服查询,到中阶的客服机器人与人工结合,再到高阶的 AI 客服实现 80% 以上人工替代,逐步提升服务智能化水平。
“AI + 工作” 以人机协同模式,推动工作管理效率与质量双提升,AI 正逐步从 “助人” 向 “替人” 演进,人机协同成为当前主流。在信息化时代,通过计划化与标准化工作、借助 CMMS 系统及定位、移动技术,已实现工单处理效率提升与人员工时精准记录,并通过数据分析改进效率。
进入 AI + 信息化阶段,AI 技术进一步优化工单处理各环节,实现部分人工替代与数据深度挖掘,释放专业人员与管理层工作压力;未来 AI + 机器人阶段,将通过 AI 与自控技术的软硬件结合,实现更多场景的人工替代,目前 AI 数据录入、任务处理、知识问答、视频巡检等应用已在实践中发挥作用,为工作管理变革奠定基础。
“AI + 运维” 借助物联网、自控技术与 AI 大模型的融合,为设施运维带来革命性突破,让建筑 “会呼吸、能思考”,打造更舒适、安全、节能的人居环境。
从市场前景看,2026 年我国智能楼宇市场规模将突破万亿元,AI 智慧运维在降本节能方面优势显著,政策也大力支持相关技术发展与应用。传统运维存在人力成本高、故障响应滞后、能耗大等问题,而 AI 驱动的预测性维护、视频分析、个性化环境优化等应用,能有效降低故障维护成本、整体运营成本与建筑能耗,提升用户体验与安全管理水平。
当前 AI 智慧运维处于高速增长初期,头部企业在高端场景已有部署,但仍面临数据壁垒、技术兼容性、投入成本等挑战,未来需聚焦降低部署费用、打破数据壁垒,推动多技术融合与可持续发展。
实践与探索
在 FM 领域的 AI 应用实践中,围绕 “AI + 服务”“AI + 工作”“AI + 决策”“AI + 运维” 四大方向展开探索,并对 AI 成本进行分析。
“AI + 服务” 聚焦流程重构与服务升级,通过 AI 报单、咨询问答、数据查询等功能,降低客服成本、提升流程效率与服务满意度;
“AI + 工作” 借助 AI 视频巡检、数据查询、任务处理等应用,实现人机协同,突破人效瓶颈;
“AI + 决策” 利用 AI 进行管理分析、异常分析等,挖掘数据价值,辅助管理层高效决策;
“AI + 运维” 通过 AI 事前预测、事中诊断、智能控制等,实现技术革新与智慧运维,节能降耗并保障设备安全运行,不同场景针对特定用户角色,均实现了显著的场景价值。
国内某知名 IFM 企业为某大学上线后勤服务管理系统时,面临师生咨询效率低、报单数据积累不全等痛点。
为此,FMC 升级原服务小程序,增加 AI 客服功能,实现 AI 报单、AI 咨询问答与数据查询。AI 报单支持师生通过语音、文字、拍照等方式提交各类需求,AI 咨询问答可解答后勤物业相关问题并跳转公告链接,数据查询功能覆盖宿舍水电费、课表等信息。
该实践有效降低客服成本、提升流程效率与服务满意度,同时全面获取服务数据,支撑数字化决策分析,为类似场景提供借鉴,也明确了报单场景需避免用户反复反馈、数据查询需关注信息安全等注意事项。
香港某资产运营公司拥有 128 个自有资产,此前依赖人工 APP 巡检与客户电话报单发现异常,存在人工投入大、响应慢、监管难等问题。FMC 通过分析历史异常报单数据,发现 40% 的异常报单可借助视频 AI 实现自动识别,确定针对违规停车、占道经营、环境异常等问题的 AI 算法方案。
实施后,由 AI 代替人工发现异常,人工仅进行二次确认与处置,AI 无法覆盖的异常则纳入人工视频巡检计划进行调度与监管,大幅提升管理效率,加强对分包物业的监管力度,相关 AI 视频巡检界面可实现云端配置算法、查看告警规则、管理安全告警等功能,为资产运营管理提供智能化支撑。
香港某资产运营公司的设施管理系统已使用 6 年,积累大量数据,希望通过 AI 分析为业务部门提供管理决策支持,核心需求集中在设备可靠性及维护优化、巡逻与检查有效性、工单效率与流程改进三个方面。FMC 借助 AI 技术对历史数据进行深度分析,相较于传统分析报表,AI 分析可直接输出结论参考与分析报告,不仅提高工作效率,还融入高级专家分析思路,降低对管理者能力要求。
在安保巡查分析实践中,通过获取安保巡查计划与结果数据,结合分析案例库,按照特定分析思路工作流开展 AI 分析,助力管理者优化设备维护策略、巡逻方案与工单流程,提升管理精细化水平。
新加坡某知名跨国银行总部办公大楼对办公环境舒适性与保障性要求高,且曾发生重大停电事故,因此需求借助 AI 大模型对配电、空调、水泵、UPS 四类设备进行故障预测、自动告警,并在 3D 模型上实现故障自动定位,同时识别故障影响范围与原因。FMC 构建了包含统一数据服务、AI 检测、Chatbot 等模块的方案架构,整合原有 BMS、UPS、CMMS 等系统数据。
该方案实施后,提升了业务连续性保障,降低故障率约 10%,缩短故障解决时间约 30%,异常工单效率提升约 50%,同时补充了原有 BA 系统规则引擎的不足,降低对工作人员能力要求,实践也表明数据完整性与准确性至关重要,需积累现场案例以提升预测准确性。
东莞某始建于 1888 年的三级甲等综合性医院,占地面积约 29 万平方米,建筑面积约 18 万平方米,面临需在 2025 年前实现单位建筑面积能耗较 2020 年下降 8%(碳排放强度同步下降 12%)的考核目标,同时存在肿瘤中心住院病人对温湿度敏感、冷站设备老旧、系统数据孤岛等痛点。FMC 以数字化、智能化、可视化为核心,对医院空调冷源系统进行改造,通过 AI 智控实现冷站节能寻优与空调末端智能控制,整合物联数据构建统一管理中心,搭建数字孪生与医疗信息集成平台。
改造后,院区空调能耗下降 13%,空调能效 COP 提升到 6.8,安防误报率降低 80%,运维任务闭环率提升至 90%,在保障环境舒适与设备安全运行的同时,助力医院达成节能与 “双碳” 目标。
AI 智控在落地过程中面临诸多挑战,数据方面,传感器缺失、历史数据混乱、系统数据孤岛导致数据质量差,影响模型效果。
成本方面,软硬件、集成、定制开发投入高,且国内项目运维质量低,节能效果波动,投资回报周期不确定;信任方面,AI 决策逻辑不透明,运维人员难以理解信任,出错时责任归属模糊;人才方面,缺乏既懂暖通、又懂智能化与 AI 的复合型人才,传统与 AI 运维模式存在冲突。
针对这些挑战,FMC 采取相应应对措施,数据上优先审计与补点传感器,治理历史数据,从数据基础好的子系统试点;成本上通过小范围试点测算 ROI,采用 SaaS 服务降低初期投入;信任上让系统提供建议而非指令,利用可视化解释决策逻辑;人才上组建联合团队,覆盖全流程服务管理并为甲方赋能。
未来展望
从业务视角来看,FM 领域 AI 应用未来将从具体试点逐步迈向规模化增长,核心策略是聚焦用例 “先动起来”。
聚焦 “快速行动区” 中具备业务穿透力的 3-5 个核心场景作为首期试点,通过最小可行方案(MVP)在 6-8 周内完成价值验证,实现从 0 到 1 的场景落地,期间 “快落地” 实现应用优先,制定 “快赛道” 速赢举措,为企业高层提供信心,同时 “慢实施” 构建体系建设,打造规模化扩展飞轮效应。
在从 1 到 100 的试点到规模化增长阶段,将已验证解决方案模块化封装,依托技术中台沉淀能力,建立全员价值释放机制,推动端到端体系化转型。此外,还需建立 PDCA 动态调整机制,根据技术演进与业务反馈优化落地蓝图与路线图,平衡战略灵活性与长期目标。
AI Agent 拥有巨大终极潜力,能够提升整个组织的 “管理科学” 水平,以工程化思想应对个体工作的不确定性,与 SOP、PDCA、OKR 等传统管理方法适配,推动管理工作科学升级。
数百年来管理本质是管理 “人” 的不确定性,而 AI Agent 成为团队核心成员后,可通过工程化思想管理优化高效 “群体”。
SOP 作为任务执行指导文件,AI Agent 可辅助其落地执行与优化;PDCA 作为质量管理与持续改进工具,AI Agent 能在计划、执行、检查、处理各阶段提供数据支持与流程辅助;OKR 作为目标设定与跟踪方法,AI Agent 可助力目标明确、成果量化与进度监控,成为工程化思想的切实工具。
软件发展经历了从 1.0 到 3.0 的革新历程,软件 1.0 以电脑编码为核心进行编程;软件 2.0 依靠神经网络的权重实现编程,如用于图像识别的 AlexNet;软件 3.0 则通过提示词对 LLM 进行编程,开启全新软件范式。
传统软件 / SaaS 围绕核心业务流程构建订阅式应用交付,AI 赋能阶段为现有产品添加 AI 功能,增强自动化与个性化;AI 驱动阶段在核心产品组合中创建独立 AI 驱动产品,探索相邻用例与收入流;AI 原生阶段,核心产品或商业模式由 AI 驱动,模型训练、推理与持续学习成为客户价值与增长的根本动力,AI Agent 将推动软件范式向 3.0 时代加速迈进。
互动话题 您如何看待FM+AI应用实践? 欢迎在后台发表您的高见 我们将抽取五位朋友赠送服务力红宝书一本 - The end -
