星标克而瑞物管 ↑ 每天快速直达物业专业研究
2025年11月28日,克而瑞物管发布「2025河南省物业服务力研究报告」。同期揭晓了“2025河南省物业服务力TOP50企业”“2025河南省物业企业综合实力三十强”“2025河南省品质服务领先企业”等荣誉,为河南省物业服务力的发展与提升树立了全新的行业标杆。
克而瑞物管提出服务力概念已历经6年,并明确“服务力是物业服务企业持续并创新性满足客户需求的能力,也是企业面向未来综合服务能力的体现”。经过不断迭代发展,克而瑞物管引入服务力POD模型,即通过产品力(Product power)、组织力(Organizational power)、数字力(Digital Power)三大维度,重塑服务力研究。
服务力POD模型
2025年,克而瑞物管凭借独有的“服务力模型”,持续深耕区域市场,以河南省为样本展开深度研究。通过精准洞察区域内企业发展格局、服务创新动态,解构行业未来趋势,为全国物业行业贡献了可复制的“河南经验”,更对企业把握服务升级方向、优化运营策略具有重要参考价值。
「河南省」物业市场解读
【宏观环境】
房地产市场经过一年“止跌回稳”,市场又回到原点。自2024年“926”政策出台以来,房地产市场经历了一轮为期约一年的修复尝试,但整体走势再度回归起点,仍处于“止跌回稳”的进程中。2024年四季度,在政策集中发力下,市场曾出现明显回升;进入2025年一季度,3月一度呈现“小阳春”行情。然而,随后市场再度承压,二季度起成交快速回落,三季度更创下阶段性新低。截至目前,市场仍在筑底阶段,止跌过程尚未结束。
物业企业也在主动收缩战线,采取城市聚焦战略,并主动进行项目调仓。据克而瑞物管监测35家上市物企累计终止合约面积8.2亿㎡,2025年上半年终止合约面积1.7亿㎡,约为2024年全年的一半;其中退盘超千万㎡的企业占比40%,甚至有2家企业退盘面积超过1亿㎡。
数据来源:企业年报、中报,克而瑞物管整理
物企经营层面上,止跌回稳明显,面积营收增速降至低位,净利润止跌回升,净利率保持平稳。应收账款同比增长3.2%,账期提升至约5个月。
物企经营呈现企稳态势: 基础物管(2025H1在管面积增速降至3.8%,营收增速降至4.1%)增速放缓至低位,但净利润止跌回升,净利率保持稳定。值得注意的是,应收账款同比增长3.2%,平均回收账期拉长至约5个月(月2025H1应收账款周转天数约146天),反映出回款压力增大和潜在现金流风险,这可能是开发商/业主支付能力承压或企业业务结构变化所致,对当前企稳态势的可持续性构成潜在挑战。
数据来源:企业年报、中报,克而瑞物管整理
政策层面全国31省88城开展物业整治,16省通报案例近400起,3成城市进行重罚。全国物业行业整治已经持续2年,经历了“动员部署-集中整治-总结提升”3个阶段, 通报典型案例的城市占比达52%。各地通报案例数量以湖北、安徽最多。
资料来源:公开资料,克而瑞物管整理;整治案例统计至2025年8月15日
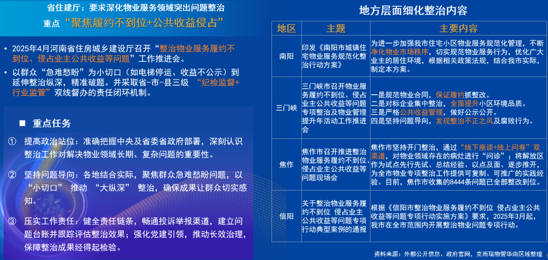
河南省物业行业政策也同样聚焦专项整治,刀刃向内净化市场。2025年4月河南省住房和城乡建设厅要求深化物业服务领域突出问题整治重点“聚焦履约不到位+公共收益侵占”,召开工作推进会,以群众急难愁盼为小切口(如电梯停运、收益不公示)延伸整治纵深,精准破题。并采取省-市-县三级 “纪检监督+行业监管”双线督办的责任闭环机制。
资料来源:外部公开信息、政府官网,克而瑞物管华南区域整理
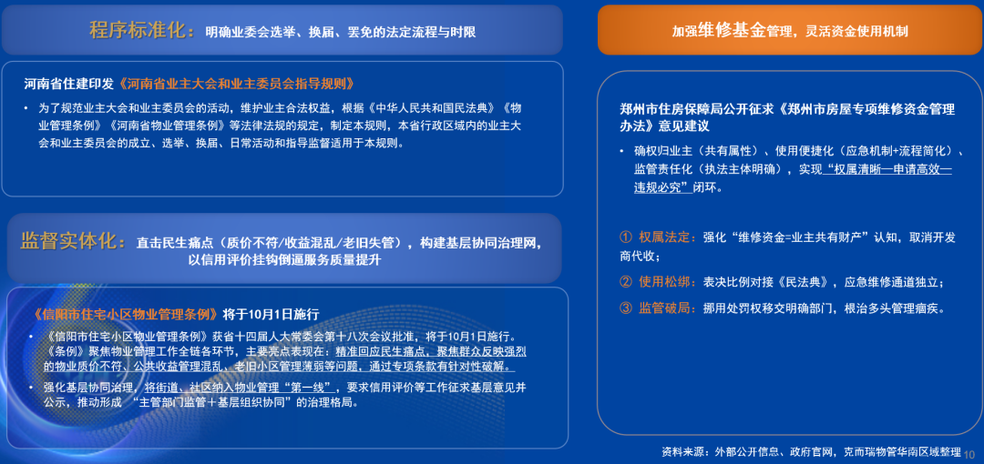
并且精准施策,赋权业主自治,创新解决民生痛点。例如,河南省住建厅印发《河南省业主大会和业主委员会指导规则》,明确业委会选举、换届、罢免的法定流程与时限;省十四届人大常委会第十八次会议批准《信阳市住宅小区物业管理条例》将于10月1日施行,将监督实体化,直击民生痛点(质价不符/收益混乱/老旧失管),构建基层协同治理网,以信用评价挂钩倒逼服务质量提升;郑州市住房保障局公开征求《郑州市房屋专项维修资金管理办法》意见建议,加强维修基金管理,灵活资金使用机制,确权归业主(共有属性)、使用便捷化(应急机制+流程简化)、监管责任化(执法主体明确),实现“权属清晰—申请高效—违规必究”闭环。
河南区域政策从专项整治、程序标准、物业监督、维修基金管理等多个维度进行政策规范和指导,表现出政府对物业行业的关注度和管理深度双强化,也体现了河南区域政策的务实性。
(详情请参阅完整版研究报告)
【河南市场】
河南省整体物业管理体量增长缓慢,存量竞争局势明显,特别是关联供应急速下滑,进一步考验企业独立运营能力和市场拓展能力。在企业经营上,以稳健为主,逐步重视精细化价值运营。
根据国家统计局相关数据来做模型预估,2006—2025年河南省商品房累计销售面积 16.4亿平方米,同期竣工面积 10.1亿平方米。从2020年起行业进入下行通道,2022—2024年加速下滑,深度调整特征显著;2025年预估显示降幅虽收窄,但下行趋势未改,指标逐步探底。
对物业行业而言,近20年建筑业竣工总量达30.7亿平方米的庞大存量成为竞争主战场,老旧小区管理等存量运营压力持续凸显。
根据CPIC土地数据估算,新增物业供应量将加速下滑(-42%),河南省未来18个月潜在供应约6000万平方米。
数据来源:国家统计公报,CPIC,CRIC,克而瑞物管华南区域整理注:
数据说明:增量面积预测是假设项目开发周期为18个月,之后进入物业管理市场,以土地成交数据为准测算。
从房地产开发端来看,一方面关联企业供应减少,市场整体规模收窄,TOP30房企前三季度销售面积约437万平方米(对比2024年下滑46%,对比2023年下滑69%);另一方面国央企和典型本土企业为市场主力。河南楼市新生态已然形成以正商、美盛为代表的本土力量,与华润、招商等央国企共同构成市场主导;众多中小企业的差异化探索,为行业注入了持续的活力。
据克而瑞统计,2025年郑州市新开项目多以国央企为主力,并由集团旗下物业提供后续服务,且服务偏向中高端(物业费集中在3~4元/m²/月)。
数据来源:CPIC,CRIC,克而瑞物管华南整理
从企业综合实力来看,河南省内500强企业减少,行业集中度下降,区域性物企逐步进入视野。2025年综合实力500强中,河南省物企上榜24家,较去年减少2家,占比5%,其中TOP200内企业减少明显,企业经营困局明显。
数据来源:克而瑞物管综合实力研究,克而瑞物管华南区域整理
根据2025年河南省服务力调研,物企盈利持续收缩,河南省物企毛利率微降,稳定在14%左右,略低于500强(17%);河南省物企净利率持续下滑,跌至6%,但依然高于500强及上市物企。“毛利稳、净利跌”是一个比收入和毛利双降更值得警惕的信号。表明河南物企必须从“粗放式规模扩张”彻底转向“精细化价值运营”,管理重点从经营层面延伸至管理层面。
数据来源:2025年河南省服务力研究,克而瑞物管华南区域整理
在企业核心运营指标上,运营效率有所提升,但价值创造面临挑战,其中,人均管理面积上升,约5543平方米/人,人均创收有所下滑,约11万元/人,两项指标距离上市企业和500强企业均有明显差距。并且,人均管理面积上升,但人均创收下滑,这说明行业整体在运营效率上有所提升,在价值创造和盈利模式上遇到了严峻挑战,刚性成本(人员成本)持续上涨制约企业发展。
数据来源:2025年河南省服务力研究,克而瑞物管华南区域整理
在收费水平方面,河南各业态物业收费标准均明显低于全国均值,且差距因业态而异。特别是专业设施类物业(办公、商业、医院),其收费标准差距尤为显著——绝对差值普遍超过1元/㎡/月,降幅约达16%—20%。 这种整体性偏低,既反映了区域经济基础相对薄弱的影响,也凸显了当地物业服务价值创造与兑现能力尚有较大提升空间。
数据来源:2025年河南省服务力研究,克而瑞物管华南区域整理
(详情请参阅完整版研究报告)
物业本轮周期
过去十年物业行业经历一个完整的周期变化。2015年至2020年,行业在关联方支持、资本助推、高毛利模式和新业务方向探索等多重因素驱动下,进入高速增长期,迎来“资本热潮”阶段;2022年后,随着地产下行、行业利润下滑、竞争加剧以及供需失衡等问题凸显,行业进入深度调整期,市场增速放缓,逐步迈向“理性回归”。
而在过去十年的完整周期里,企业面临着“单利思维”与“复利思维”两种截然不同的战略选择,同时也对应着两种截然不同的发展命运。
“单利思维”模式下,企业追求透支式增长,依赖关联方输血、资本助推和高杠杆扩张,在短期内实现快速规模扩张,但往往伴随服务品质下滑、成本失控和盈利不可持续等问题,最终陷入“暴涨暴跌”的周期性困境。
而在“复利思维”模式下,企业更强调稳健型发展,以时间换空间,通过提升第三方拓展能力、优化运营效率、强化产品力和服务标准,实现平稳增长。这类企业注重长期价值积累,主动寻求短期利润机会与未来发展的平衡,具备更强的抗风险能力和可持续发展能力。
面对行业周期中的关键卡点,物业企业需要“市拓定力、服务定力、运营定力”三大定力,系统性应对存量时代关联业务萎缩、甲方要求提升与监管趋严、利润承压与账期拉长等结构性挑战。
「河南省」物企服务力探索
克而瑞物管围绕“服务力”持续探索:从率先「提出并定义服务力」这一驱动物企提升客户满意度、增强粘性、实现高质量可持续发展的核心抓手,到「构建服务力评价模型」精准评估企业水平、识别竞争力并发掘行业标杆,最终「打造服务力方法论」,赋能物企实现服务力的切实落地与持续进阶,完成了从概念定义到实践赋能的完整闭环。
产品力:让服务更有价值
在「构建产品力」方法论里,我们认为核心是“需求洞察——服务设计——标准体系构建”三方面。
在住宅的需求洞察和服务设计环节,越来越多的企业开始关注全生命周期服务的提供。并且将需求洞察中抓到的“盲点、痛点、痒点”转化为不同服务内容,通过将隐形服务进行有感化转化,高需场景攻坚,以及增强粘性和价值感的惊喜服务内容相结合,保证投入有效,从而提升服务品质。
以住宅全生命周期服务为例,面对销售阶段的服务承诺和交付后的服务无感知,企业开始在案场阶段进行物业服务的前置展示,将后期生活场景植入案场服务中,让业主提前体验、感知到服务,并以写入合同形式,打消“卖家秀”顾虑。
图:保利物业前置展示物业后期服务场景
在建设阶段,针对业主“整个开发进程无人告知、无人可问,对于交付质量、交付节点心里没底。”的问题,采取定期播报、实地带看等线上进度更新,线下参观工地等多样化形式,让业主心里有底。
图:工程进度定期播报
交付阶段,通过组织专业团队的提前“预”验收,夯实交付力,不给后期留隐患。金沙物业在交付前组织最强“验房团”,包括工程管理中心、技术研发中心、成本招采中心、监察审计中心、运营管理中心、物业公司、景观公司、装修公司等各中心、各专业公司及各项目工程团队精英等百余人,为即将收房的业主把好最后一道关。
图:金沙物业“联合”验房
入住后,针对空置房管理服务,永威物业通过空置房管家的设置,借助“家的模样”记录卡,在对空置房进行巡查的同时对室内情况进行记录→整改→提升,定期反馈业主,与业主保持房屋链接,加深业主印象;
图:永威物业空置房巡查
面对业主需求和服务等级、价格错配,服务品质感受不明显,长久无变化的问题,绿都智慧服务针对不同业态的“物理属性、运营逻辑、客群特征”定制适配的服务解决方案,推出“智臻、智和、智成”三大服务体系,并明确各个服务类别中的侧重点,如定制化、专属化、文化体验性等,让服务内容更贴合业主需求,服务特点更突出。
图:绿都智慧服务三大服务体系
正弘物业连续10年持续开展“筑美计划”,涉及工程改造、智慧升级、设备增设/焕新等模块,并将社区焕新纳入常规预算,保障社区的持续性运营。以其服务15年的正弘蓝堡湾为例,近三年累计投入200万,完成了园区花园、运动场地、地库环境的改造升级。
图:正弘物业“筑美计划”
在项目服务创新上,信原物业2025年4月开始招募服务体验官,并定期召开体验官会议,落实整改建议;并且已有服务体验官102位,组织了97场体验官活动。
图:信原物业“服务体验官”
(详情请参阅完整版研究报告)
组织力:聚焦效能提升
产品力作为企业吸引并维系客户的核心要素,其有效展现离不开坚实的组织力支撑。河南物企运营效率有所提升,但人均创收有所下滑,且整体表现距离上市企业和500强企业均有明显差距,价值创造亟待提升。
组织提效是企业组织调整、AI赋能、人机协作的综合作用。2025年河南物企也积极采取相应举措,提升组织效率。
组织调整上,永威物业不仅新增市场拓展部,加快外拓步伐,对外提供全委、顾问及品牌使用服务;同时新增政研部,以“第三方”视角,查漏补缺,及时纠偏;并大力推进专项岗,已有超级保洁、永威机长、新门岗、星级管家、五星维修工等多种岗位,充分调动员工积极性,提高物业服务质量。
AI赋能上,鑫苑服务推出“400客服智能体”“管家智能体”“探房营销智能体”提高条线工作效率及服务品质;万厦物业针对公司经理级管理人员开展《AI应用场景实战培训》,通过“理论+实操”,系统提升管理者运用AI工具解决实际业务痛点的能力。
人机协作上,绿都智慧服务通过“双智慧服务”模式破局智能转型,第一“智慧服务思维”即让技术读懂业主需求,实现“问题未显,服务先行”;第二“智慧服务场景”即拒绝“大而全”的系统叠加,遵循“实用优先”原则,聚焦业主日常高频场景落地技术。
提升组织力可以通过引入杨三角模型来实现,该模型包括“会不会”“愿不愿”和“允不允”三个核心部分。
在“会不会”这一方面,重点在于选对人、教会事以及高效执行。例如按业态不断细化岗位画像,形成人才标准白皮书;根据岗位需求定制「通关秘籍」,针对性进行岗位人才靶向训练;借助科技、AI等数字化赋能提效。例如永威物业项目经理“八大能力模型”精准筛选培养合适人才。
在“愿不愿”这一维度上,多劳多得、基层激励即时化,有效调动积极性;通过精神关怀和文化建设激发员工荣誉感和归属感等,都能有效促进员工积极性。例如正弘服务采取薪酬晋升双轨驱动,不仅提供有竞争力的薪酬水平,而且其项目经理层内部晋升率连续三年超70%。在员工关怀上采取人性化工作生态,项目设置“员工能量站”,配置休憩减压设施;设立专项帮扶基金解决员工急难问题。
在“允不允”这一维度上,企业正通过权力下放、智能化工单处理以及鼓励基层创新等方式,全力打通执行过程中的“堵点”。例如一些企业采用“惊喜服务金”的机制,将相应的决策权下放到一线管家手中,使他们能够自主决定为客户提供个性化的惊喜服务。这种方式不仅增强了服务的灵活性和响应速度,还极大地提升了客户体验。
(详情请参阅完整版研究报告)
数字力:更务实贴近业务
物业行业在回归服务本质的同时,也在探索数字化运营模式,尝试通过从“人管”向“智管”的转变破解当前行业乱象和信任危机。
根据2025年智慧物业调研发现,多数物企数字化团队与技术能力建设以小规模团队为主,高度依赖外部供应商提升自身数字化能力,67.4%的企业开发团队规模在30人以下。
并且在基础工具类与业主协同类应用的推进进度相对领先,特别在独立财务软件、单机版门禁系统的单⼀功能系统的应用,以及集成报事报修平台、统一客服系统的应用程度最高;部分智能安防监控、能耗预测模型的AI算法应用也得到了推广。
数据来源:2025年智慧物业研究,克而瑞物管华南区域整理
根据应用类别划分,五大核心应用系统覆盖率已超过八成,报事报修、客服系统占比最高,表明除内部管理应用外物企对业主服务和投诉处理关注度最高。
数据来源:2025年智慧物业研究,克而瑞物管华南区域整理
在数据连通与系统集成层面,行业进展呈现局部突破:约40%的企业实现了特定业务系统间的数据互联,初步达成部分流程的一体化管理。然而,这主要体现为“物理连接”而非“价值整合”,数据孤岛现象依然普遍,跨部门、跨业务的高效协同与深度分析能力仍显不足。这一现状既反映了企业在基础信息化建设上的持续投入,也凸显了从系统“连通”迈向数据“驱动”运营与服务升级的深层次挑战。
数据来源:2025年智慧物业研究,克而瑞物管华南区域整理
在智慧社区建设中,一方面物联网覆盖涉及9个类别,覆盖率最高和最低相差较大,车辆识别与道闸覆盖率居首位,企业推进程度达8.26分,其次是视频监控摄像头、智能门禁/门锁、消防/安防传感器,但电梯、能耗、环境,以及高空抛物类的监测设备推进程度仅达3—4分。究其原因,约八成的企业认为智慧社区建设的最大挑战是“资金投入压力大、成本回收周期长”,致使企业在智慧化场景落地上有了明显的优先级。
数据来源:2025年智慧物业研究,克而瑞物管华南区域整理
AI已被广泛应用于企业管理和项目管理中,且效果明显。从企业管理维度看,AI应用主要有13个场景,其中报表分析、客服管理和品质管理使用程度最深,这也是最能提效提质的场景。而在项目层面,安防秩序、工单管理和停车管理应用最为普遍。整体来看“AI+场景”应用的深浅和场景本身数字化基础有关。
数据来源:2025年智慧物业研究,克而瑞物管华南区域整理
河南物企也紧跟趋势,积极探索AI+物业,借助专业力量快速升维。正商服务与郑州联通展开“AI物业”合作,通过需求定制化,让AI嵌入物业专业服务,构建智慧物业服务新价值。通过“AI物业”平台,完成三大私有化部署:①智慧服务,提升业主体验新高度;②智能办公,重塑管理效率新标杆;③精准运营,驱动小区生态持续发展。
河南冶都置业与保利·中国丝绸服装文化集团,双方围绕“AI+智慧物业”展开深度探讨,共商合作路径。考虑通过保利中国丝绸集团“人工智能+”战略,以及“AI+”产品与服务体系,重点聚焦智能物业管家系统、智能巡检机器人应用等核心领域开展协同创新,通过AI技术深度赋能,共同驱动物业管理服务实现从标准化向个性化、智能化的全面跃升。
鑫苑科技行业内首发“客服智能体 & 管家智能体”,并且持续深化“AI+场景”融合应用,引领智慧标杆打造,走在河南区域智能化升级的前沿。鑫苑科技通过五大智慧场景应用为大物管生态建设赋能,推动传统物业向“真人+机具+智能体”的三叉戟管理模式转型,开启了物业+AI时代的新征程。
图:鑫苑科技“智能体”落地成效
详情请参阅完整版研究报告:
马先生153 7872 8696
- The end -
