当前位置:

突发!新大正发布停牌公告,实际真相是什么?丨快评

星标克而瑞物管 ↑ 每天快速直达物业专业研究

图片

2025年9月15日,新大正(002968)发布的一则停牌公告,如同一颗投入平静湖面的石子,激起了层层涟漪。公告显示,公司正在筹划发行股份及支付现金购买资产并募集配套资金事项暨关联交易,预计构成重大资产重组,这一消息瞬间引发了市场的广泛关注和诸多猜测。


图片


图片

停牌背景与公告要点


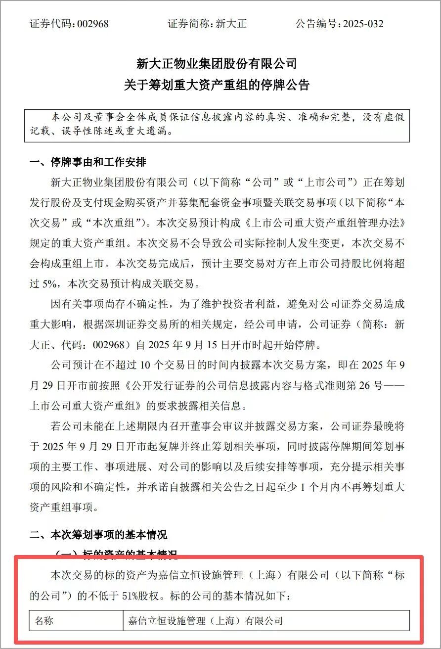
新大正此次停牌,核心在于筹划重大资产重组事项。公司拟发行股份及支付现金购买嘉信立恒设施管理(上海)有限公司不低于51%股权,并募集配套资金。根据公告,本次交易预计构成《上市公司重大资产重组管理办法》规定的重大资产重组,但不会导致公司实际控制人发生变更,也不会构成重组上市 。本次交易完成后,预计主要交易对方在上市公司持股比例将超过5%,且预计构成关联交易。公司股票自9月15日开市时起停牌,预计在10个交易日内,即在9月29日开市前披露交易方案。若未按时披露,公司证券将于9月29日复牌并终止筹划相关事项。


嘉信立恒设施管理(上海)有限公司成立于2020年6月,经营范围涵盖工程建设、物业管理等。其股权结构中,第一大股东为TS Capital Facility Management Holding Company Limited(TSFM),持股比例为53%,系中信资本旗下企业。本次交易初步确定的交易对方为TSFM、北京信润恒股权投资合伙企业(有限合伙),最终交易方案及具体条款以相关各方签署的正式协议为准。


图片

新大正现状


新大正成立于1998年,作为独立第三方物业服务企业,多年来专注于智慧城市公共建筑与设施的运营和管理。2019年,公司成功在深交所挂牌上市,正式踏入资本市场。在发展过程中,新大正不断拓展业务版图,构建起以基础物业为主体,城市服务和创新服务两翼协同发展的三大版图。


然而,近年来受整体宏观经济及房地产行业深度调整的双重压力影响,物业行业面临着从规模扩张向质量提升的关键转型期,新大正也未能幸免,业绩有所承压。从财务数据来看,2023年、2024年,公司净利润逐年下滑。2025年上半年,公司营收净利双降,其中营收为15.03亿元,同比下滑12.88%;净利润0.71亿元,同比下滑12.96% 。不过,上半年公司积极开展了一系列应对措施,包括体系重构、主动退出低质效项目、加速推进数字化转型、推动城市合伙人计划等工作,市场开拓得到恢复,毛利率同比提升0.9个百分点。


在业务拓展方面,新大正一直积极进行产业链并购。2021年,公司完成对四川民兴物业管理有限公司100%股权的收购;2023年,收购香格里拉和翔环保科技有限公司及瑞丽市缤南环境管理有限公司100%股权 。此外,公司曾在2023年初筹划重大资产重组,拟以7.88亿元现金购买云南沧恒投资有限公司80%的股权,旨在进入门槛较高的能源物业领域,但由于项目进度不及预期,叠加交易双方在业绩承诺延期安排方面存在较大分歧,该事项于2023年6月终止。


图片

业务互补将成收并购趋势


2024年,物业管理企业的规模增长诉求降至低点,收并购活动的数量和金额仍处于低位。在此背景下,通过收并购进行业务、能力互补,提升并购价值、提升企业短板,将成为收并购的未来趋势。


此次新大正收购嘉信立恒亦是如此。嘉信立恒在设施设备领域的经验与优势,将为新大正大行政战略提供重要补充


新大正一直在致力于“大行政”服务体系的实践和探索,率先在行业提出“柔性服务=标准化模块×定制化配置”的行政服务价值主张通过协同客户建立“1+4+N”的SSC集团化行政共享服务中心,以标准化流程建设、数字化平台打造、第二生活空间打造、柔性供应链生态搭建、人才梯队培养等手段。采用一站式服务资源整合,多地跨部门协作,让企业的行政部门从琐碎事务中解放,聚焦战略性工作,实现资源协同和专业分工,从而有效支持企业核心业务的健康发展。


嘉信立恒的业务已实现广泛覆盖,不仅遍及全国32个省市区,还延伸至部分海外市场,服务网络跨越200余个城市,拥有员工3万余人,合作客户数量超2700家,服务点达3800余个,服务总面积突破2亿平方米,展现出强劲的市场渗透力。从业务相关性来看,嘉信立恒设施管理(上海)有限公司的经营范围与新大正有相似之处,许可项目包括各类工程建设活动(核电站建设经营、供排水管网除外),一般项目包括物业管理等。新大正此次收购嘉信立恒不低于51%股权,是典型的产业链横向扩张。通过整合双方资源,有望实现规模经济,提升市场竞争力。在物业管理市场竞争日益激烈的当下,扩大业务规模和市场份额是企业发展的重要途径之一。嘉信立恒在行业内拥有一定的资源和客户基础,新大正与之整合后,可以实现优势互补,降低运营成本,提高服务效率,进一步巩固其在物业服务领域的地位。


在当前物业行业中,科技与数字化的投入布局已成为关键竞争领域。新大正正积极推动机器人等新兴技术在服务产业的应用端场景化落地,在学校等业态场景投入内外环境清扫机器人及巡检无人机等人机替代产品,探索“场景 + 技术”协同效应。嘉信立恒作为一家由中信资本控股的综合设施管理解决方案服务商,致力于提供企业资产的全生命周期管理,旗下拥有多个优质综合设施管理企业品牌。其在科技运维、数字化管理等方面可能拥有先进的技术和经验。新大正通过此次资产重组,有望与嘉信立恒在科技与数字化领域实现协同发展,加速自身数字化转型进程,提升服务质量和客户满意度,从而在行业转型期抢占先机。


物业行业正处于从规模扩张向质量提升的关键转型期,面对增量市场收缩、存量竞争加剧的行业环境,新大正需要不断调整战略以适应变化。此次重大资产重组是公司积极应对行业变革的重要举措。通过收购嘉信立恒,新大正可以优化业务结构,丰富服务内容,提升综合实力,增强穿越周期的发展韧性,构建适应行业未来发展的核心竞争力,以更好地实现高质量发展的整体目标。


对于此次收购的实际成效,我们将保持关注。

- The end -


图片
图片
图片
图片
图片
图片
图片
图片

图片

更多相关阅读