星标克而瑞物管 ↑ 每天快速直达物业专业研究
随着我国城镇化迈入“下半场”,城市发展的核心命题已从“增量扩张”转向“存量提质”。高速发展时期遗留下的老旧小区功能不全、设施老化、公共服务缺失等问题日益凸显,成为制约城市高质量发展的瓶颈。在此背景下,城市更新不再是局部的修修补补,而是被提升至国家战略高度,成为推动城市结构优化、功能完善和品质提升的关键引擎。
2025年,政府工作报告将“稳步实施城市更新行动”列为重点任务,要求“推动解决老旧小区加装电梯、停车等难题,加强无障碍、适老化设施等建设”。这标志着城市更新已从顶层设计全面转向大规模落地实施阶段。各大省市纷纷响应,将具体的改造目标、投资计划和政策支持写入年度工作报告。当我们将这些政策目标汇集一处,一个由具体数字构成的、确定性的万亿级市场便浮出水面。
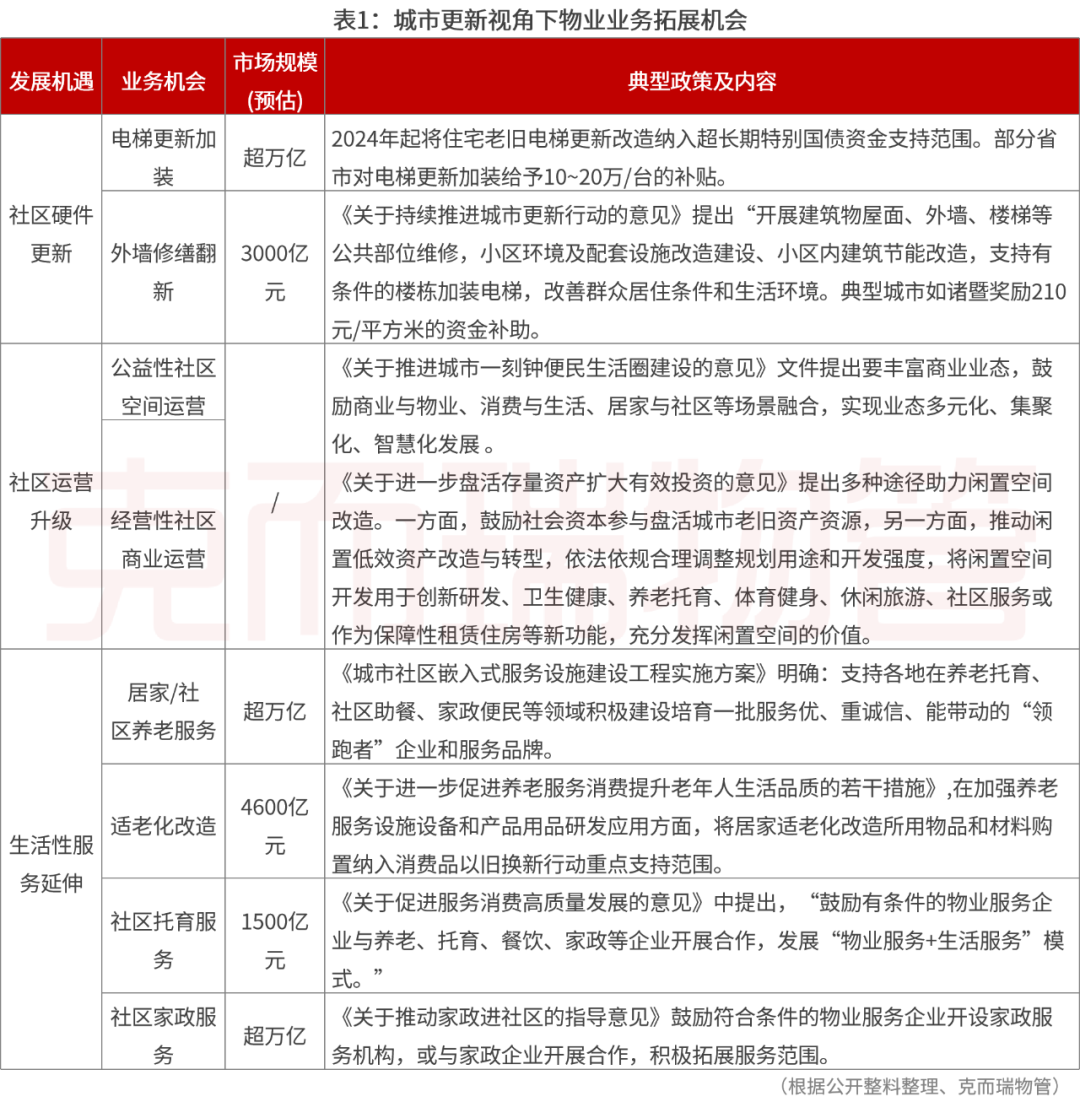
上表清晰地揭示了本轮城市更新的三大核心市场机遇:社区硬件更新、社区运营升级、生活性服务延伸。在这场自上而下、规模浩大的城市焕新运动中,物业管理行业的角色正在被重构。过去,物业公司是社区的“管家”,提供基础的管理服务。如今,凭借其深入社区、贴近居民的天然优势,物业公司正站在从“管理者”向“社区综合价值运营商”转型的时代风口。其服务的边界正在被拓宽,其在城市治理体系中的价值正在被重新定义,一场围绕存量资产的价值重构之旅已然开启。本文将与读者共探社区硬件更新对城市更新的价值重构作用。
更新社区硬件,夯实存量资产价值基石
城市更新的起点,必然落脚于社区物理空间的系统性改造。这不仅是政策执行的核心抓手,更是物业企业撬动万亿级市场的首要入口。
本轮机遇的含金量,不在于宏观概念,而在于各省市下达的“硬核”指标。当我们将这些精确到“户”、“公里”、“个”的硬性目标汇集一处,抽象的市场潜力就转化为了一张具体可执行的“作战地图”。下表汇总了各省市到2025年的具体更新指标,其中蕴含的市场机遇清晰可见。
接下来,我们将从社区硬件更新中电梯、停车位、充电桩等政策涉及版块分析其市场机遇。
介入电梯长效运营,破解“上楼难”痛点
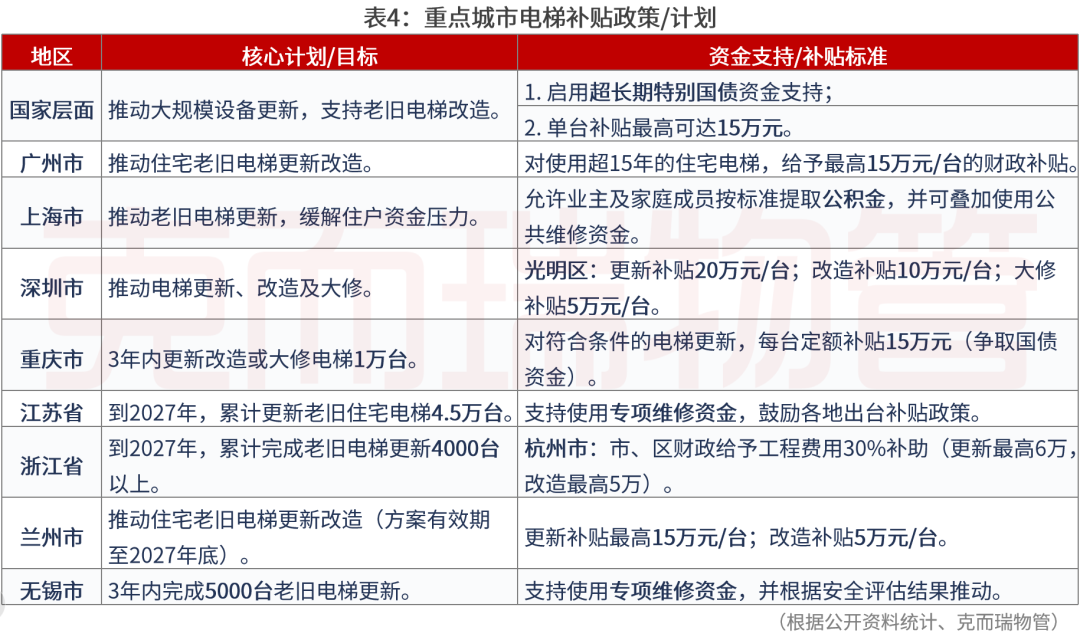
“上楼难”是老旧小区居民,尤其是老年群体最核心的痛点之一。因此,加装新梯与更新旧梯,成为本轮城市更新中确定性最高的“标配”项目。我国电梯市场已进入成熟的存量替换阶段,测算显示,2020至2024年的年度电梯更新量五年均值已达到19.3万台,形成了一个规模巨大且持续的更新市场。
面对这一明确的市场需求,物业公司可扮演“一站式服务商”或“代建方”的角色,成为“工程+长效运营”模式的主导者。其核心价值在于,将一次性的工程项目,升级为一次锁定长期管理权和增值收益的战略机遇。在这种新模式下,物业公司通过掌握维保单位的选择权与电梯轿厢广告等衍生资源的经营权,成功地将原本纯粹的“成本中心”,升级为能够持续造血的“价值单元”。
为确保这项民生工程顺利推进,一个“有目标、有补贴、有融资”的政策闭环已经形成。从国家层面启用超长期特别国债,到地方政府真金白银的补贴(如深圳光明区最高补贴20万元/台),再到上海等地允许提取公积金的创新融资渠道,这使得电梯更新对于物业企业而言,不再是高风险的尝试,而是一门权责清晰、回报明确的稳健生意。
盘活车位,破解“停车难”痛点
如果说电梯更新是重塑社区的垂直价值,那么攻克“停车难”就是盘活社区平面空间、创造持续性现金流的关键战略。
对于物业企业而言,布局社区车位有以下三个层面的支撑:
1政策与技术的双重赋能:新建住宅1:1.5的车位配比要求提供了开发保障,而AI识别、模块化钢结构等技术则能将车位周转率提升2.3倍、建设成本降低40%,显著改善投资回报模型。
2清晰的区域市场打法:一线城市以存量改造为主,财政补贴可将投资回收期缩短至4.5年;县域市场社会资本参与的项目IRR甚至可高达18%-22%,打法明确,收益可期。
3全产业链的价值变现:通过主导停车场改造,物业可向上整合设备资源,中游通过智慧运营实现增值服务收入,下游切入停车大数据服务蓝海。
通过“统建统管、收益分成”等模式,物业公司能将原本混乱、低效的停车资源,整合为一个具备高增长、高回报、高技术含量的优质现金流资产。
布局充电桩,抢占社区能源服务新入口
持续扩大的“车桩比”鸿沟,正为物业企业开辟出一个全新的高增长赛道。当前全国整体车桩比约为2.45:1,距离“1:1”的政策目标存在超过2000万台的巨大缺口。这一矛盾在充电桩覆盖率不足30%的老旧小区,已演变为最刚性的需求之一。
物业企业之所以能成为这个赛道的核心玩家,并非因为它懂技术,而是因为它牢牢掌握着车位及附属电力容量这一最稀缺的社区资源。凭借这一独占性优势,物业可以轻松撬动清晰的政策红利和成熟的商业模式。
物业企业在充电桩业务布局有三大核心抓手:
政策破局,强力保障: 从“具备条件不得阻挠”的强制要求,到“补贴提高20%”的资金支持,政策为物业提供了较大的执行保障。
轻资产运营,低门槛切入: 单桩成本已降至3000-5000元的低位,结合“统建统营”模式,物业能以资源入股的方式引入第三方投资,完美规避了重资产投入的风险。
锁定长期收益,实现业务升级:通过掌握充电桩的运营权,物业不仅能获得充电服务费和电价差带来的稳定现金流,更重要的是,成功将自身升级为社区能源服务商。
因此,通过“停车位改造 + 充电桩运营”的组合拳,物业企业能够以极低的资本投入,切入一个年均新增约千万台的庞大市场。这不仅能获得稳定的现金流,更关键的是,它将一项传统的、低附加值的管理业务,升级为一个高成长性、高技术含量的能源服务业务,为自身的价值重估打开了全新的想象空间。
- The end -
