星标克而瑞物管 ↑ 每天快速直达物业专业研究
在杭州,有这样一个小区:它的业委会主动发起了一项针对物业公司的履约奖惩表,涉及——
八大类别;
考核项多达60余项;
细节超过200多项;
对物业公司的罚金最高8万元;
奖励最高2万元
……
可谓业委会主动作为提升物业履约的一个专业范式。
不止如此。提升物业履约及其质量早已成大势。
近期,中国物业管理协会会长王志宏发表《弘扬契约精神 提升服务质量》一文,其旨同样在此。强调要弘扬契约精神,推动物业服务履约到位:一是要将物业服务合同约定的具体服务条款转化为可执行、可量化的服务标准,形成服务清单,督促全面落实;二是要加强对物业服务人员的专业培训,提升其按照合同约定做好服务的意识和能力;三是要及时公示履约情况,强化与业主沟通,避免因信息不对称引发争议;四是要构建履约监督机制,通过部门自查、公司巡查、业主监督、履约评价等途径,加强对履约情况的监督考核,确保服务履约到位。
此外,早在2025年初,中纪委便将物业服务履约不到位、侵占业主公共收益等问题纳入全国集中整治的群众身边“十六件具体实事”,住建部同步将其列为2025年群众身边不正之风和腐败问题集中整治的重点民生任务。其中整治“履约不到位”首当其冲。
对于物业企业而言,履约到位既是责任,也是义务。但对于物企,哪些是应该履约的内容?如何让企业明明白白履约、业主实实在在满意?本期以杭州御品湾的履约内容为案例,结合当前物业履约现状、各地推进物业履约的政策,与各位物业同仁一起探讨。
提升履约的“新势力”:
正在变得日益专业与严苛的业委会
加强物业企业履约,不仅是各地政府、协会的职责,作为身处社区“一线”的业委会也大有作为:业主会作为业主组织,更清楚自身需求,知道物业企业该“约”些什么;对于物业企业“履”得如何,他们也更便于监督。
御品湾小区位于杭州市上城区,由滨江物业管理,该项目业委会自发指定了《御品湾业委会物业考核奖惩表》,对小区物业需要履约的内容做了详细列示,根据物业履约情况也分别制定了考核标准/要求,以及对应的奖惩措施。
《御品湾业委会物业考核奖惩表》部分内容
据克而瑞物管梳理发现,该《御品湾业委会物业考核奖惩表》共涉及八大类:企业要求、服务人员要求、客户服务、房屋管理、共用设施设备管理、公共秩序维护和安全防范、卫生保洁、绿化维护,考核项多达60余项,标准有依、条目有序、奖惩有据。
以卫生保洁类别为例,考核项包括垃圾桶/果壳箱、垃圾收集点/房、垃圾分类与清运、建筑垃圾管理、日常保洁污水等13项,甚至包含了楼梯扶手每日擦洗次数、栏杆每周擦抹次数、公共过道每天清扫与拖洗次数等等。
诸如:
· 室外连廊,小区地下室车库入口上部玻璃雨棚一年进行一次清洗;
· 高层电梯厅每天清洗1次;
· 公共楼梯每周清扫一次;
· 公共过道每天清扫2次,每天拖洗1次;
· 电梯轿厢、一层共用大厅每日拖洗2次;
· 楼梯扶手每日擦洗1次;
· 共用部位玻璃每月清洁1次;
· 路灯、楼道灯每月清洁1次;
· 近户门每周擦抹1次;
· 天花板每周除尘1次;
· 栏杆每周擦抹2次;
· 天台、屋顶每周清洁1次;
· 地下车库每日清扫1次,每月冲洗1次;
· 架空层景观石每月清理1次;
· 小区内所有室外花坛等装饰面花岗岩,围墙墙面每季度清洗一次。
其约定之细,令人叹服。当然,对于物业企业,更像是一道“紧箍咒”,难谈轻松。
对于物业履约不到位的惩罚也做了细致量化,例如:
· 日常整改监督这项内容,业委会提出修改要求以后物业需按照业委会整改要求按时整改,未进行整改或不到位则每项扣500元。
· 服务人员要求上对人员配备有固定要求69人,抽查时发现人员数量少于合同约定数量超出5%,或连续缺岗2周以上,自缺岗之日起,按缺少人数每人每天罚款200元,且每减少1人扣1分。
· 房屋公共维修中,超过72小时且未向业委会报备说明的,扣1分,并处每次罚款500元。超过30分钟未到场,扣1分,并罚款500元。4共用设施设备管理中也是针对(零修、急修、小修)超过30分钟未到场,扣1分,并罚款500元。
不可否认,业委会的主动作为在物业履约以及提升履约质量方面可以发挥重要作用。业委会作为业主自治的核心载体,其促进物业履约的过程,本质是将法律赋予的自治权利转化为治理实效的过程。从“红色业委会”的机制创新到普通小区的实践探索,业委会的主动作为可以较好地破解物业履约难题。从更大层面看,随着党建引领作用的强化与治理机制的完善,业委会将在社区治理中发挥更重要的作用,可持续擦亮居民生活的“幸福底色”。
从本案例,我们也可以看出,当业委会变得越来越专业,他们的要求也会越来越严苛,这也将倒逼物业企业不断提升履约质量。与其让业委会念起罚款或扣分的紧箍咒,物业企业不妨履约在前,这样对企业、对业主都是两相宜。
履约现状:各地物业通报案例中
“履约不到位”占比超8成
缘何如此?根本原因在于,“履约不到位”的现象太过普遍。
据克而瑞物管数据统计,截至2025年8月中旬,全国16个省份累计通报物业整治典型案例399例。其中,湖北通报96例,数量居首,安徽、内蒙古也超过50例,三地物业整治推进较为迅速。
从通报案例问题类别看,“履约不到位”是物业服务整治的重中之重,84.7%的城市在通报案例中涉及该问题,同时,63%的城市通报案例中存在“侵占公共收益”问题。
在“履约不到位”问题中,消防安全管理问题尤为突出,59.0%的城市对此类行为进行了处罚。
在此次物业整治过程中,各地处罚力度明显升级。以往整治多以约谈、整改为主,而本轮行动中,部分城市已采取扣信用分、列入“黑榜”通报,甚至解聘物业企业、移送执法部门立案等更严厉措施。
据克而瑞物管统计,88.1%的城市对违规案例下达了“限期整改”通知,常规整改动作仍在持续。同时,多地正建立长效机制,通过扣除信用分、列入“黑榜”公开通报等方式,强化对企业长期行为的约束。
值得关注的是,26.2%的城市对严重违规的物业企业实施了“直接解聘”,33.3%的城市将其移送执法部门立案查处。整治方式正从“纠正当下问题”逐步转向“形成长远震慑”,监管力度显著增强。
加强履约:8省7市加速建立
信用评价体系等长效机制
2025年3月起,各地住建部门迅速响应,印发物业整治《实施工作方案》,召开专项推进会、公布监督方式。截至8月中旬,整治行动已覆盖全国31个省区市的88个城市。整治问题占比排名第一的就是“履约不到位”。 “履约不到位”主要表现为两类:一是未按合同约定提供安保、保洁、维修等基础服务;二是未履行信息公示、报告及移交等法定义务。
对此,上海等一梯队城市信用评价体系完善,8省正在加速建立。短期整治行动虽能见效,但难以治本,长效管理需要依靠制度化、常态化监管机制。
以上海为例,其物业信用管理起步早、持续迭代,已形成较为完善的体系。2019年出台的《上海市物业服务企业和项目经理信用信息管理办法》,构建了涵盖信用采集、评价与应用的完整框架;2023年7月进一步修订,明确企业通过监管平台申报基本信息和业绩信息,并细化失信行为记分标准,提升监管精准度。尤为关键的是,2021年上海发布的《关于进一步规范本市物业管理招投标工作的若干意见》中明确指出,将信用状况纳入物业选聘的六大参考内容之一,推动了信用结果与市场准入的挂钩,发挥了“守信激励、失信受限”的导向作用。
当前,越来越多城市正加快构建以信用评价为核心的长效监管体系。
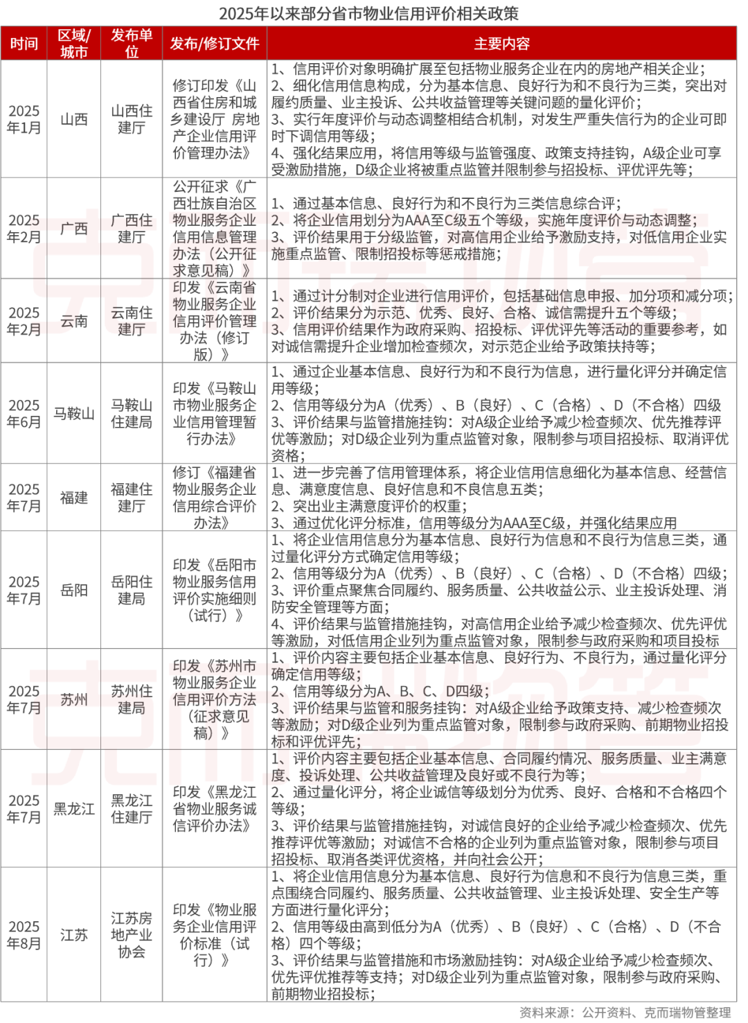
数据显示,2025年以来,全国至少有8个省份发布或修订物业信用评价办法。其中,山西、福建等地对原有体系进行了升级,主要体现在:进一步细化评价维度,将履约质量、业主投诉处理、公共收益管理等群众关切问题纳入量化考核,并提升业主满意度权重,使评价更精准、更贴近群众感受。
越来越多的城市正朝着这一方向升级改进,例如,今年7月,广州住建局物业管理处二级调研员张杰也曾表示,广州正升级物业服务企业信用评价体系至2.0版,阳光收益、信息公开、业主满意度等指标将纳入核心评价内容。
与此同时,广西、云南、黑龙江等地也在加快建立相关信用体系。
履约推手:数字化手段
为履约提供多重价值支撑
在科技日新月异的今天,除了业委会主动作为,借用技术手段提升物业履约以及履约质量,也正逢其时。
在克而瑞物管之前发布的《破局之道:以数字化运营重塑物业管理核心价值》[点击可了解详情]一文中,作者深圳市物业管理行业协会 数字化转型工作委员会秘书长、维珍(深圳)数据技术有限公司架构师吴龙曾如是说:
物业管理的困境根源在于其核心价值呈现的“迟滞性”,以及核心业务运营的“管理粗放”。要真正破解这一行业难题,物业管理必须进行一次深刻的本源回归,通过构建一套严谨、科学的数字化运营管理体系,重新雕琢并彰显其在建筑全生命周期维护与环境品质保障中不可替代的基石价值。
对于提升物业履约,此言亦然。
数字化不仅有助于解决物业服务的效率问题,更可从根本上重塑了物业与业主的信任关系,为履约质量提升提供多重价值支撑。
从物业公司角度,数字化实现“降本增效与风险防控”双重收益。一方面,智能巡检、自动派单等功能减少人工管理成本,某中型物业公司引入数字化系统后,管理人员人均负责小区数量从1.2个增至2个;另一方面,电子工单、巡检记录等数据可作为履约凭证,在业主投诉或纠纷时提供客观依据,降低法律风险。
从业主角度,数字化赋予“知情权与监督权”,让履约过程更透明。业主通过手机端即可实时查看物业服务进度、设施维保情况、财务明细,从“被动接受服务”转为“主动参与监督”,例如通过APP查看电梯维保记录,确认物业是否按合同约定完成“每月一次维保”,有效减少“履约缩水”担忧。
从社区治理角度,数字化搭建“物业—业主—业委会”三方协同桥梁。业委会可通过监督端查看物业履约数据(如报修完成率、业主满意度评分),无需频繁上门核查即可掌握服务情况;三方还可通过平台发起线上议事(如讨论小区改造方案),推动履约争议快速解决,形成共治合力。
履约,是物业企业的不能承受之轻。
似乎一谈到履约,矛头便不由分说地指向了物业企业。但我们应该更深刻地广传一个不争的事实:履约是双向的,既对企业,也对业主。
它不应该独独成为物业企业的“紧箍咒”,而应该是企业与业主之间的“润滑剂”。业(企业)无信不兴,人(业主)无信不立。正如王志宏会长所说:交纳物业费是业主最起码的履约责任,要形成双向践行契约精神的良好生态,实现服务质量与业主满意度的双提升。
物业与业主同在一个社区,是不在一个屋檐下的家人。一个健康的、温暖的家,需要他们的共同守护。
这,也才是物业企业与业主的“双向奔赴”。
互动话题
您认为该如何提升物业履约?
欢迎转发本文并在后台留言
我们将抽取五位读者
赠送最新服务力红宝书一本
- The end -
