当前位置:

增城中新旧改与保利和平“分手”,增城城投接手

保利和增城中新村旧改,和平”分手“了。

近日,广州保昕置业增城中新村村民发出一封公开信:
图片
图片
图片
图源中新圈公众号
信中提到三个重点:
1、受政策变化、市场环境等客观因素影响,中新村改造项目长期停滞,为了彻底打破僵局,现中新村项目拟将由原来“合作改造”旧模式,转为“依法征收、净地出让”的城中村改造新模式,申请由政府做好村民的回迁安置工作。
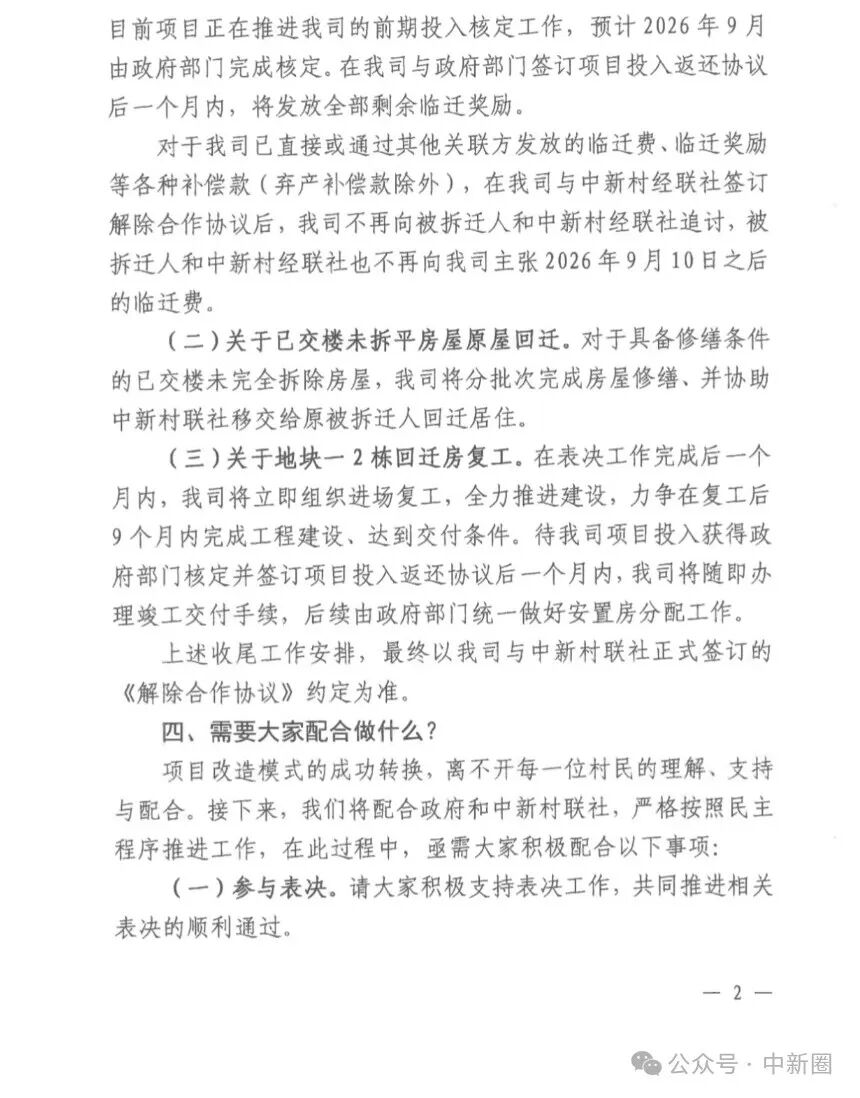
2、保利将在今年10月前,村民表决通过后完全退出中新村改造,并发放剩余3个月临迁费,整个收尾工作,预计到2026年9月10日之前全部完成
3、对于具备修缮条件的已交楼未完全拆除房屋,开发商将分批次进行修缮,移交给原被拆迁人回迁居住。也就是说,部分村民将原地回迁
其实,中新村旧改变化早有苗头。
去年7月份,项目被曝已正式备案。
而根据备案信息,项目建设单位为广州市增城区东进城市开发投资有限公司,其属于增城本土国企增城城投旗下子公司。
图片
换言之,与保利”分手“的中新村,将投到增城城投怀抱。
对于中新村村民而言,这是个好消息,停滞7年的旧改,终于又燃起了希望。
中新村毗邻21号线中新站,1站即可到达镇龙枢纽,可换乘知识城线和新白广城际,交通方便。
该村旧改于2019年启动,2020年完成首期地块拆除、平整工作,之后都没传出大动作。
图片
图源:保利城市更新,摄于2019年
整村旧改总建面约157.63万㎡,其中住宅约145.24万㎡,此外还有保障性住房6.08万商业5959

克而瑞·好房点评网-热销榜显示,中新村所在板块可选择新房较多,包括御溪世家、时代倾城等,参考均价约1.1-2.6万元/㎡之间。

图片

更多相关阅读